| T O P I C R E V I E W |
| Thermochron |
Posted - 2010/02/15 : 22:14:54 Efter allt positivt gensvar i min förra tråd (http://www.hififorum.nu/forum/topic.asp?TOPIC_ID=78506) känner jag mig nu redo att berätta om den förförstärkare jag bygger för att driva min Darling amp
Först en teaser...

Funktionella krav var kortfattat som följer: Volym/balanskontroll 2 kanaler. Möjlighet till IR-styrning. Ingångsväljare med 4 ingångar. Volym/balans och delningsfilter för separat utgång för bas-lådor (stereo) Förståeligt användargränssnitt (klartext och menyer)
Den design jag gjort bygger på följande huvud-komponenter. PGA2310 volymkontroll-IC OPA2134 som ingångsbuffer Atmega 16 Microcontroller HD44780 2*16 tecken LCD-display. Apparatlåda från "Modushop" (Italien) på internet.
Det här är mitt första förförstärkarbygge, och mitt första programmeringsförsök på många år så ha lite tålamod :-) Konstruktionen är också tämligen minimalistisk. Jag har ingen buffert efter PGA2310-kretsen, ingen uppstartsfördröjning/reläkoppling för att undvika knäpp i högtalarna om förförstärkaren startas efter slutsteget o.s.v. Jag ser det här projektet som lärpengar helt och hållet. Kanske gör jag senare en mer seriös design, där någon mönsterkortsfabrik får tillverka korten och där jag låter någon annan fräsa alla urtag i lådan.
Status just nu är att "det sista" (det där som brukar ta ett år minst) d.v.s. slutlig montering av knappar, kontaktdon m.m. återstår, liksom uppstädning av C-koden för controllern samt implementation av IR-mottagarfunktionen.
Så, håll till godo. Alla kommentarer/råd/personangrepp och så vidare är hjärtligt välkomna. |
| 20 L A T E S T R E P L I E S (Newest First) |
| Uniper |
Posted - 2010/02/24 : 22:20:36 quote: Ett billigt sätt att hitta fina guldplätterade kontaktdon för internanslutning är att köpa brytbar stiftlist på elfa, och sen köpa lösa kontaktdon för RC-servon från kina. En påse med tio trepoliga kontaktdon med delning 1/10 tum kostar några kronor.
Bra tips! Servokontakterna köper du på ebay antar jag? Är man ute efter tvåpoliga kontaktdon av samma typ (bra spänningsmatning tex) kan man hitta ganska många i en skrotad dator. Ett besök i närmaste elektronikskrot kan bli ganska givande..  |
| Uniper |
Posted - 2010/02/21 : 23:53:37 Tackar för titten, mycket snyggt! Mikrokontrollern har inte så mycket att göra nej. Anledningarna att jag är sugen att testa interrupts är först och främst att jag är nyfiken på att testa, och att programmet kanske skulle kunna bli lite stiligare.
|
| Thermochron |
Posted - 2010/02/20 : 22:03:43 Uniper: Lite bilder med locket av.. Det som är kvar att göra hårdvarumässigt är tryck-knapparna, IR-mottagaren och det separata subwooferkortet som än så länge bara är halvfärdigt i datorn.
 Jag har monterat alla kort på en masonitskiva för att slippa borra så många hål i chassiet. Ikväll fick jag dit baksidan med alla kontaktdon och har provspelat en stund.
Ett litet tips: Ett billigt sätt att hitta fina guldplätterade kontaktdon för internanslutning är att köpa brytbar stiftlist på elfa, och sen köpa lösa kontaktdon för RC-servon från kina. En påse med tio trepoliga kontaktdon med delning 1/10 tum kostar några kronor. Kablarna för internanslutning av audiosignalerna är slaktad Ethernet-kabel (CAT5). Jag köpte 15 meter så nu klarar jag mig ett tag.
Även RCA-kontakterna är köpta från Kina via ebay för tre dollar inkl. frakt om jag minns rätt för fem par. De är av samma typ som biltema sålt.
Nätdelen har ett enkelsidigt kort, och är uppbyggd kring 317/337 och en 7805 med två separata transformatorer. Jag har fuskat med filtrering på primärsidorna men det verkar låta bra ändå, någon förbättringspotential måste man ju spara till nästa bygge. Än så länge har jag ingen..! strömbrytare i förförstärkaren utan slår till/från med strömlisten som matar alla mina ljudapparater. På så sätt slås oftast förförstärkaren till först, och stängs av sist och jag behöver inte lida av att jag inte har några reläer som mute'ar utgångarna vid strömfrånslag. En liten vippströmbrytare bredvid nätbrunnen på baksidan står på att-göra-listan dock.
 Här framme är det meningen att fyra tryck-knappar ska monteras till vänster om LCD-displayen (inifrån sett) och att en IR-modul ska monteras endera i mitten av knappsatsen eller på höger sida om LCD-displayen från insidan sett. Själva displayen sitter än så länge endast fixerad med tejp/presspassning men jag har tänkt sätta en "balk" bakom för att hålla displayen och knappsatsen på plats, ungefär som Uniper gjort med en extra aluminiumvägg.
Angående koden så har jag gjort som du, jag pollar knapparna kontinuerligt i main-loopen, och så fort någon knapp trycks gör jag beordrad åtgärd och kör lite mjukvaru-delayer (loopar med NOP..) Det är ju knappast så att controllern har för mycket att göra, så jag ser inte riktig någon nytta med att använda interrupts. IR-mottagarrutinen däremot kanske får bli baserad på något interrupt.
Jag har byggt upp ett enkelt menysystem kring en SWITCH-CASE där jag switchar på vilken knapp som tryckts, och gör olika åtgärder beroende på vilken meny jag är i. Detta borde gå enkelt att utöka sedan till IR-kontrollen. |
| Uniper |
Posted - 2010/02/20 : 17:48:59 Skulle man kunna få se en bild med locket av? 
Dubbelsidigt kort har jag bara etsat en gång och det blev på sin höjd halvbra. Nästa gång kör jag på din metod istället! |
| pix |
Posted - 2010/02/19 : 15:26:06 Spännande tråd Thermochron Hoppas du förklarar lite om programeringsbiten också, så vi i äldre generationen hänger med hmmm Mina C++ kunskaper är som bortblåsta   
Intressant hur du etsar dubbelsidigt jag har alltid haft två maskar tejpade i vart sitt hörn på glasskivan och sedan flyttat över/vänt på kortet Men det har inte allt för sällan blivit missmatchning mellan mönstren Skall prova detta nästa gång 
Slutligen, riktigt slimmat proffsigt och snyggt!
Mvh /Pix |
| Uniper |
Posted - 2010/02/19 : 13:10:58 Snyggt! Det finns ganska stora likheter mellan våra lösningar, detta har jag använt: 3*PGA2310 volymkontroll-IC ingen (!) ingångsbuffer Atmega 88 Microcontroller HD44780 2*20 tecken LCD-display. 1HE överbliven apparatlåda från en bekants vind.
Tar man bort filterkortet i din principskiss blir det hela väldigt likt min. Skillnaden är att jag har 6 ingångar, varav en är en 5.1. Därför har jag totalt tre PGA3210:or på volymkontrollkortet.
Har du börjat programmera IR-styrningen? Jag rekommenderar Sonys protokoll, det är busenkelt att avkoda. RC5 är lite bökigare.
Ska försöka få till en tråd om mitt bygge i helgen.. |
| Thermochron |
Posted - 2010/02/17 : 18:54:16 Jag utlovade lite info om hur jag gjort korten.

Etsmask för primärsidan (spegelvänt i utskriften) och sekundärsidan tejpas ihop så att de ligger exakt ovanför varandra. Jag lägger sedan in mönsterkortet som ska belysas emellan och tejpar fast det. Därefter belyser jag först ena sidan (med trasa för att skydda den andra sidan från ljus) och sedan andra sidan. Slutligen etsas kortet på vanligt sätt.
När korten är etsade borras alla hål och vior upp. I viorna lägger jag sedan en kort ledare (en kardel från en kabel) som löds fast på båda sidor av kortet. |
| Thermochron |
Posted - 2010/02/17 : 18:46:49 Magils: Ja det är ju en befogad fråga. Med hålmonterat hade det förmodligen räckt med enlagerskort, och hålmonterat ger nog också ett något stabilare resultat med hemgjorda kort. Svaret får nog bli -"För utmaningens skull" Jag ville se hur vettiga tvålagerskort jag klarade att göra hemma. När man väl fått till kortet går det ju faktiskt fortare att löda ytmonterat också, man slipper hålla på och bocka ben, vända kort och greja. Bara att flussa och köra. |
| Magils |
Posted - 2010/02/16 : 22:13:15 Hur kommer det sig att du kör ytmonterat, det är ju inte att välja den lätta vägen driekt... |
| soundbrigade |
Posted - 2010/02/16 : 21:47:25 Putsat min trälåda ... äsch jag uppdaterar när jag duschat av mig trädammet. |
| Thermochron |
Posted - 2010/02/16 : 18:52:07 Soundbrigade: Sätt fart med ditt rörsteg istället för att drälla omkring i min tråd Jag ser fram emot att se hur det blir, och är själv lite sugen på någon liknande förstärkare.
Rolf-San: Lite info om mina äventyr med hemgjorda tvålagerskort kommer längre fram. Tekniken fungerar, men jag tror nog att jag väljer Olimex eller liknande för nästa projekt. För prototyper (som denna) fungerar det såklart med hemgjorda kort.
Magils: Jag tänker beskriva koden längre fram. Varning är dock utfärdad, jag är totalt obildad vad gäller programmering så vänta dig ingen "vacker" kod.
Ett annat ämne jag tänkte avhandla framöver, om jag inte blir utslängd från forumet innan dess är hur jag använt överhandsfräs för att göra hål i fronten av 10mm Aluminium.
|
| Thermochron |
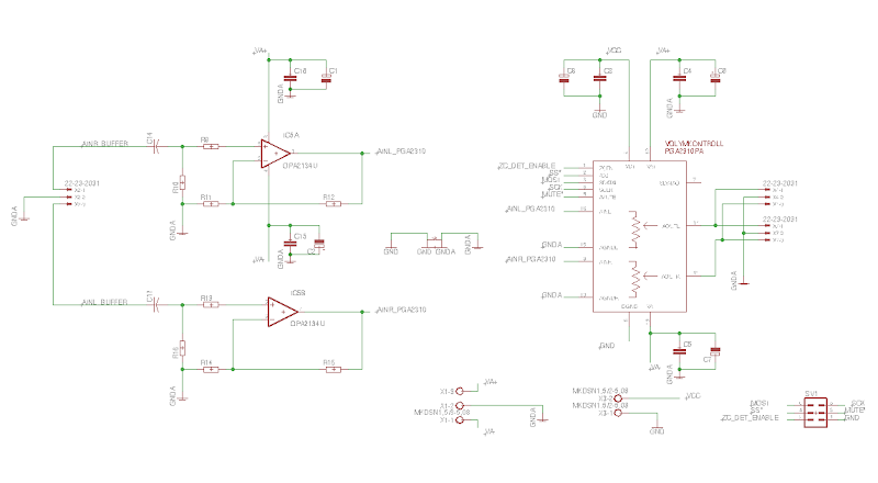
Posted - 2010/02/16 : 18:45:20 Den kanske intressantaste delen hårdvarumässigt är nog volym/balanskontrollkortet så här kommer lite info om det. Som ni ser är det smärtsamt avskalat. I en eventuell uppdaterad version blir det lite mer reläer på utgången, skyddskomponenter runt chippen osv.
 Kretsschema ritat i Eagle PCB (gratisversionen)
 Mönsterkort färdigritat, rött är primärsidan. Någon bugg i Eagle gör att "floodningen" av jordlagren isolerar kopplingen mellan analog och digital jord (under PGA2310) och för att detta ska bli rätt får jag alltså rita in jordlager manuellt just där innan jag exporterar maskerna för mönsterkortsbelysningen.
Någon här på forumet kanske vet hur man löser detta? Jag har sett att eagle har specialkomponenter för hopkoppling av analog/digitaljord och dessa trodde jag att jag använt. Möjligen hänger problemen samman med detta på nåt sätt.
En bild på färdigt (sånär som att jag väntar på att få hem lite snyggare kopplingskondingar) kort för huvudvolym/balanskontroll:
 Ingången från ingångsväljaren sitter till höger i bilden, och de två parallellkopplade utgångarna sitter mitt i. Nere till vänster syns interfacet till styrkortet. Det ser ju ut som skit med flussmedelsresterna, men flussmedlet ska skydda mot oxidering så jag har slabbat på lite extra runt de analoga signalvägarna.
Jag har försökt avkoppla matningarna till både OPA2134 och PGA2310 med varsin elektrolyt/0805 1uF så nära som möjligt chipens matningspinnar. Vad anser ni? Är det löjligt att dubblera elektrolyterna på det här sättet, eller är det rätt tänkt? |
| Thermochron |
Posted - 2010/02/16 : 18:25:48 Ok, dags för ett litet ryck med tråden.
Jag har ritat en snabb översikt över elektroniken i förförstärkaren. Ursäkta den handritade kvaliten, jag har inte brytt mig om att göra någon riktig översiktsritning utan gett mig direkt på varje enskilt kort i CAD-programmet.

Bilden visar förförstärkarens principiella uppbyggnad. ATMEGA16 har massor av portar, och därför har jag valt att prata i 8-bitars-mod med displayen, och att kommunicera "parallellt" med övriga kort.
Värt att påpeka i bilden kanske kan vara att jag har två volym/balanskontroller. Först kommer huvudvolymkontrollen som ställer volym/balans för fullregisterhögtalarna. Efter denna kopplas sedan signalen direkt ut till fullregisterslutsteget (min Darling amp) och till ett separat volym/balans/delningsfilterkort för subwoofer. Subwooferns volym kan således ställas relativt fullregisterhögtalarnas volym, men kommer att följa den senare så länge man inte rör inställningen i subwooferkortet. Så här i efterhand (och kanske i nästa version :-)) kanske jag lägger volymkontrollerna parallellt istället, och låter mjukvaran sköta allt.
Edit: Såg nu att jag inte ritat in +- 15VDC och +5VDC i volymkontrollkorten. Båda behövs, eftersom PGA2310 fordrar en separat matning för sina digitala funktioner. |
| soundbrigade |
Posted - 2010/02/16 : 11:19:47 Hur fick den där metallfinishen på träet .... |
| Zei |
Posted - 2010/02/16 : 11:05:30 Trevlig lösning och det funkar kanonbra. 
/JZ |
| Thermochron |
Posted - 2010/02/16 : 10:55:35 Zei: "Glaset" kan jag svara på direkt. Jag letade efter tonat plexiglas, och det hade förmodligen blivit ännu bättre. Nu har jag istället använt klart plexiglas, och lagt ett matt svart papper bakom. I pappret har jag sedan skurit ett "rent" hål för displayen. Det svarta pappret gör att plexiglaset ser tonat ut. Felet är att man ser kanterna på det uppfrästa hålet i aluminiumfronten genom plexiglaset om man tittar snett från sidan. |
| Zei |
Posted - 2010/02/16 : 09:43:24 Kul projekt!
Jag är väldigt intresserad av vad för svart "glas" som använts framför dispayen?
/HJZ |
| Magils |
Posted - 2010/02/16 : 07:36:09 Detta är ett projekt helt i min smak, ser fram mot ytterligare bilder, info och kanske en kodsnutt, så C-nostalgin får ta fart  |
| Rolf-san |
Posted - 2010/02/15 : 23:26:36 Du får gärna berätta mer om hur du gör korten själv längre fram i tråden. Helst med lite bilder. Kul att du blev nöjd med din Darling. |
| Thermochron |
Posted - 2010/02/15 : 22:23:09 De datorverktyg jag använt för "utvecklingen" är:
Eagle PCB for MacOS (mönsterkortsdesign) Google Sketchup (Design av urtag och kortplacering i apparatlådan) Gnu C compliler, GCC, tillsammans med enkel texteditor (programkod för microcontroller)
Jag har också tvingat mig själv att bygga en UV-låda av delar från Kjell och company/clas Ohlson. Jag blir inte helt nöjd med resultatet av mönsterkortstillverkningen. Här hoppas jag kunna få lite hjälp av er, men mer om det senare.
Mönsterkorten ja. Jag har ritat 2-lagerskort, där jag gjort viorna så stora att en 0.8-borr får plats. Jag har sedan lött fast en liten "via" av tunn koppartråd för att få till hemgjorda 2-lagerskort utan möjlighet att deponera (heter det så) koppar i borrhålen på kemisk väg.
|